An vielen Stellen in der Amateurfunk Literatur – on- und offline – kann man etwas über Aktivantennen, Miracle Whip Antennen u.ä. lesen. Was haben alle diese Antennen letztlich gemeinsam? Kurz gesagt, sie sind kurz im Vergleich zur Wellenlänge und haben einen LNA (Low Noise Amplifier) mit hochohmigem Eingang.

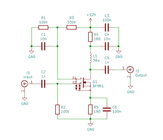
Bei ebay bestellte ich mir eine 120cm lange Teleskopantenne mit einem F-Stecker Anschluss. Im Buch “Hochfrequenz-Transistorpraxis” von Frank Sichla fand ich auf Seite 213 die passende Verstärker Schaltung. Den Schaltplan habe ich 1:1 aus dem Buch mit KiCAD “abgemalt”.


Alle Bauteile waren in meinem Bastelvorrat zu finden und so lötete ich die Schaltung auf einem Stück Lochrasterplatine zusammen. Eingepackt in einem standfesten Gehäuse macht die Antenne schon was her. Ich konnte damit innerhalb der Wohnung Stationen aus Europa auf 160m, 80m und 40m empfangen. Andere Bänder habe ich bisher nicht getestet, laut der Schaltungsbeschreibung soll diese aber bis 200 MHz funktionieren.