Wenn man viel Portabel Funkbetrieb macht und klasisch analog auf Papier loggt, braucht man eine Uhr, in welcher Form auch immer. Da ich auch UKW Conteste oft portabler Weise mitmache war der Wunsch groß auch direkt eine Locator Anzeige integriert zu haben. Also wurde die Bastelkiste durchsucht und dabei ist folgendes Projekt entstanden:
Man nehme ein Display, einen GPS Empfänger und einen Arduino, damit hat man die Hauptkomponenten für die Uhr zusammen. Sie bietet die Anzeige der Satelliten genauen UTC Uhrzeit, des Locators, der Höhe über NN und der empfangenen GPS Satelliten.

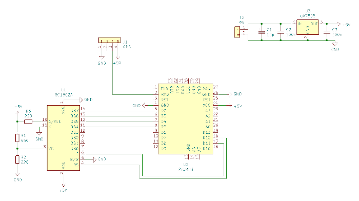
Der Schaltplan weist keine Besonderheiten auf. Benutzt habe ich ein 2×16 DotMatrix Display, einen Arduino Pro Mini und ein Neo-6M GPS Modul. Das GPS Modul ist über die UART Schnittstelle mit dem Arduino verbunden. Das Display arbeitet im 4-Bit Modus. Außerdem ist noch ein Spannungsregler für 5V vorgesehen, der Betrieb erfolgt hier mit einer 9V Block Batterie.

Die Platine, wie auch den Schaltplan, habe ich mit KiCAD designed und dann von Aisler fertigen lassen. Das Designziel war, dass die Platine möglichst genau die gleiche Fläche wie das verwendete Display haben sollte.
Der Arduino Sketch beinhaltet die Hauptschleife, in der der GGA Datensatz des GPS Moduls ausgewertet und dann die entsprechenden Parameter auf dem Display angezeigt werden. Zusätzlich gibt es noch eine Hilfsmethode die das NEMA Positionsformat in Grad Zahlen umwandelt mit welchen dann mit der zweiten Hilfsmethode der Locator berechnet wird. Der Arduino Sketch steht zur freien Verfügung hier zum Download bereit.
Für weitergehende Informationen können die folgenden Quellen genutzt werden:
So sieht die fertige Uhr dann aus.
